一文看透玖宫格系统与传统药店ERP的区别所在

发表时间:2024-12-30 09:25作者:联系我们

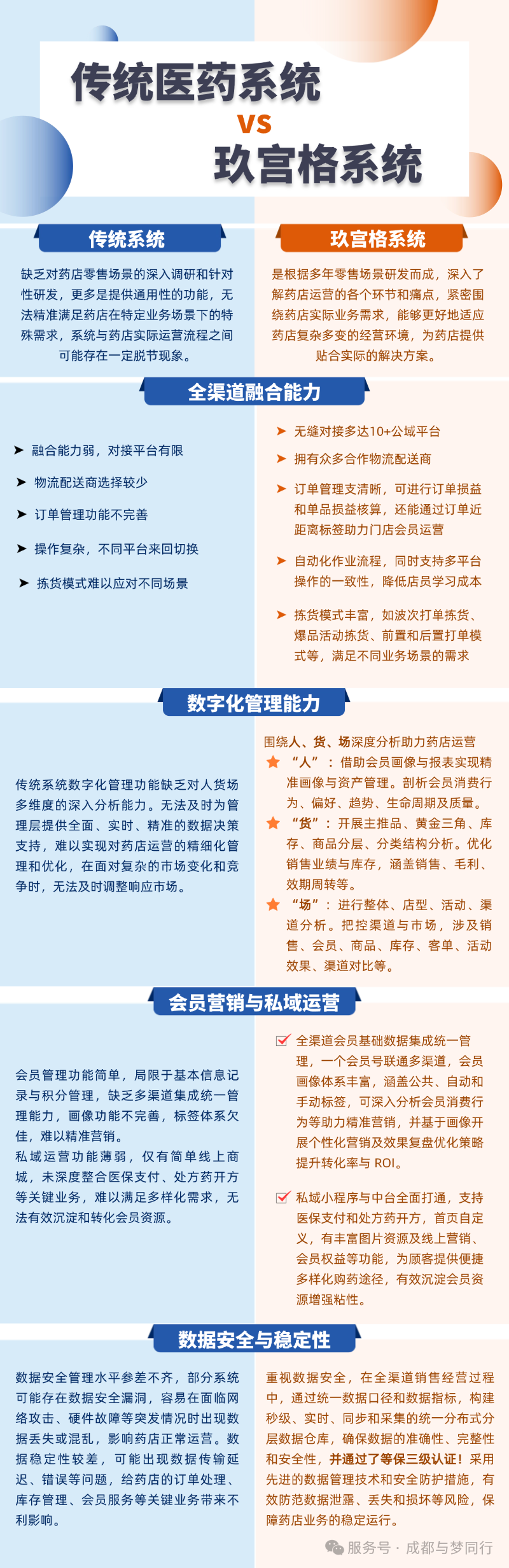
一套稳定的数字化系统对于药店的运营效率、服务质量和市场竞争力至关重要玖宫格系统作为一款专为零售药店打造的全渠道销售经营系统,与市面上普通系统相比,具有显著区别,尤其在全渠道融合、会员管理与营销、私域运营以及数字化管理和系统安全等方面表现突出。




玖宫格不仅是一套数字化系统,更是药店实现线上线下融合、提升竞争力、优化运营管理的得力伙伴。凭借其强大功能,为消费者提供更优质、便捷的健康服务,为药店创造更大商业价值。期待与您一同开启这充满无限可能的新征程。


<<<  END >>>

往期推荐